【寻找历年大赛项目以参考,请用电脑访问:http://cy.ncss.org.cn/search/projects】
“创业与创新结合,会使发展动力更加强劲。尤其在当今‘互联网+’蓬勃发展的时代,万众创新可以把千千万万‘个脑’联接成创造力强大的‘群脑’,在智慧碰撞中催生创意奇妙、能更好满足多样化需求的供给,这正是中国发展巨大潜力所在。”日前,李克强总理在主持召开的“中外创客领袖座谈会”上指出。
“要把推动高校创新创业教育改革作为服务经济结构转型及发展动能转换的根本需要,作为培养应用型和创新型人才的必然要求,作为高等教育综合改革的突破口和重中之重,多点突破、纵深推进。”教育部部长陈宝生在第二届中国“互联网+”大学生创新创业大赛(以下简称第二届“互联网+”大赛)落幕之际指出。
自首届中国“互联网+”大学生创新创业大赛开办以来,涌现出一批又一批优秀的大学生创新创业项目。好项目来源何处?如何发现更多优质的双创项目资源?结合众多大学生优秀创新创业项目分析,高校优秀创新创业项目的九大来源是“不得不说的秘密”。
【特邀点评专家】
全国大学生创新创业投资服务联盟理事长,深圳前海梧桐并购基金董事总经理王蔚
全国大学生创新创业投资服务联盟秘书长,新道科技有限公司高级副总裁马德富
来源一:学生自主发现项目
【出镜高校:福州大学
“兼客”让信息有用而透明】
“创业的核心在于‘创’,发现某种需求,解决某个问题,走没有人走过的路。”福州大学至诚学院学生陈明富说。他在运营“123外卖网”过程中发现,许多大学生兼职人员存在信息不对等,而市场上人力资源供求双方又同时受到虚假信息及黑中介的困扰。
“兼职信息真假难辨,有兼职意向的学生很难找到合适工作。”兼职市场积弊已久,非一剂猛药可以痊愈。
于是,陈明富瞄准兼职市场,为大学生打造“真实、免费、便捷、精准”的理想O2O兼职平台。
经过团队努力研发,2015年“兼客”APP(客户端)得以上线。但刚开始就遭遇挑战——平台出现黑中介。随后,团队加强信息审核,并鼓励用户举报黑中介。“我们要求工作人员必须对所有兼职信息进行两轮电话审核,甚至实地认证,宁愿减少发布数量也要保证信息真实性。”陈明富态度明确,兼职诚信体系随即建立。
而该项目最大的亮点是实现了岗位订阅。用户只要在“兼客”APP上选择想要兼职的时间、地区和岗位,APP就会根据其兴趣,进行兼职工作的精准匹配,大大节约了用户时间。(第二届中国“互联网+”大学生创新创业大赛银奖)
点评:随着高等教育改革的深入,学科交叉与融合愈来愈紧密与频繁,这在一定程度上促使学生对未知领域具有强烈探索兴趣和创造欲望,形成创造性思维,为创新创业奠定良好的基础。在两届“互联网+”大赛中,学生自发而成的双创项目表现尤为明显,如:充分体现90后大学生的特色项目—上海交通大学的“59STORE”项目;项目体现出与“互联网+”的充分融合—华中科技大学的“诸葛IO”项目。
来源二:科技成果得到转化项目
【出镜高校:华中科技大学
提高钢轨寿命周期10倍以上】
“如何提高钢轨耐磨性,已成为一个全球性难题。”华中科技大学武汉光电国家实验室曾晓雁教授开篇点题,直指当前铁路设施存在的一大痛病。
在专业背景下,曾晓雁联想到,是否能通过激光淬火的方法使钢轨的硬度和耐磨性大幅度提高?于是,专门为钢轨延寿的“慧淬”学生团队诞生了。
“最初试验,广泛采用激光全面积淬火,该方法虽然大幅度提高了耐磨性,但存在于硬化层中的大尺寸疲劳裂纹会严重影响列车运行安全性。”在研究团队一筹莫展时,武汉铁路局工程技术人员一同参与此项试验和探索中,团队似乎在重重失败中看到了曙光。
经双方研究决定,团队采用激光选区淬火技术,即使钢轨在服役过程中产生疲劳裂纹,也可在其向基体扩展之前就能通过磨损去除。在大量实验探索基础上,团队又提出高重频飞行激光扫描淬火技术,突破了传统激光淬火功率密度的限制,将激光选区淬火的效率提高了15倍以上。
完成实验室突破后,该团队又突破第三项技术即钢轨现场激光强化技术,其更大的意义在于不用拆卸钢轨的前提下,对钢轨表面进行二次甚至多次强化,使钢轨的全寿命周期较以往提高10倍以上。(第二届中国“互联网+”大学生创新创业大赛金奖)
点评:2015年,我国颁布《科技成果转化法》等相关法律文件;2016年,教育部与科技部又联合发布相关细则。在此背景下,越来越多的高校重视将科研项目转化为大学生创新创业项目,形成了大学生高质量创新创业项目的重要来源。
在第二届“互联网+”大赛中,西北工业大学“微小卫星”项目、东南大学“海得逻辑”等项目,都具鲜明的科技成果转化特色。在本届大赛获金奖的项目中,有三分之一以上项目属于科技成果转化。
来源三:产教融合协同创新项目
【出镜高校:山东商业职业技术学院
无水之鱼也能活上千公里】
内陆地区海产品价格一直居高不下,海产品盛产地又时常发生产品滞销,造成市场供需失衡。
“现有的运输方式由于使用丁香油等一些麻醉剂的原因,导致海产品存在非常严重的安全问题。”山东睿隆农业科技有限公司的职员宋佳琪介绍,她也是山东商业职业技术学院的学生。在立足当地产业发展基础上,该公司推出无水保活物流集成技术。
据介绍,该技术的核心即是首先通过对海产品停食暂养和梯度降温技术,再结合纯天然植物源休眠诱导剂,让鲜活的海产品进入休眠状态,然后向密闭容器内灌入不同比例的混合气体,送达目的地后,再对海产品进行唤醒,从而实现无水运输技术。
“为进一步拓展无水保活物流集成技术,我们还搭建了互联网020电商平台,即海产品分销商可以通过线上下单,我们直接从产地进行配输运送,分销商线下收货,形成鲜活海产品的产地直销模式。”宋佳琪生动地讲解道,“就如曾经一辆载重10吨的海产品运输车,其中海水占7吨,海产品则仅占3吨,使用我们的技术以后,海产品可以占到9吨以上,不仅经济效益可观,也直接带动了产业升级”。(第二届中国“互联网+”大学生创新创业大赛金奖)
点评:近年来,随着经济结构的转型升级,应用型人才紧缺成为经济发展短板,众多高校以国家及社会需求为导向,开始深度探索应用型人才培养之道——瞄准企业现实人才需求,努力培养与企业对口的创新型人才,促进校企合作,建立产教融合的导向机制,为企业转型升级提供智力支持。
产教融合为高校和企业之间搭建了一座资源共享的平台,学生通过企业提供的实践基地或实训场景等方式,在理论指导实践的过程中实现创新发展,而企业则将学生的创新进行产业化。所以,产教融合协同创新的大学生双创项目,成为越来越多地方性院校在双创工作中重点关注的发力点。
来源四:特色专业与优势学科相结合项目
【出镜高校:西南石油大学
一毛钱就可解决手机爆炸】
“只需要一毛钱的成本,我们就能解决最近闹得沸沸扬扬的手机爆炸问题了。”西南石油大学材料工程与科学学院学生钟雪鹏,毫不夸张地介绍着团队的创新产品“天然木质纤维素锂离子电池隔膜”。
据了解,一些厂商为了能在更小的体积内提供更多能量,总是想方设法挤压辅助材料所占的空间,给电池“瘦身”,但这也恰恰为锂电池的安全埋下了隐患。
因此,要让锂电池既能“瘦身”,又“安全”,隔膜技术是关键。
“寻找适合的隔膜材质的过程,犹如爱迪生发明电灯寻找钨丝的过程,痛苦而备受煎熬。”钟雪鹏回想起最初的过程,仍表示很头疼,研究了大半年,对数十种材料反复比较、筛选和融合,可实验结果都不理想。
无心插柳柳成荫。团队成员陈泽民在写总结报告时,不小心将墨水瓶打翻,瞬间墨水浸透了整张报告单。他突然想到锂电池之所以会爆炸,是因为隔膜不能有效地吸收电解液。
“既然纸能吸收水,是否可以用纸的原料木质纤维素来做隔膜?”陈泽民这一奇思妙想“拯救”了整个团队,真是柳暗花明又一村。
最终,经过两年多时间的研制,世界上第一张由天然木质纤维素制成的锂离子电池隔膜诞生了。并经过性能测试,该电池隔膜与世界上最先进的三家隔膜公司的产品相比,更高效安全,且生产工艺简便,每张手机锂电池的隔膜生产成本只要一毛钱。(第二届中国“互联网+”大学生创新创业大赛银奖)
点评:当我国由发展大国逐渐步入发展强国行列,“中国制造”向“中国智造”的转变成为迫切之需,创新也成为“智造”的核心。为此,国家正加速推进一流大学和一流学科建设,以奠定更夯实的科技创新基础。大学生的双创项目如何更具创新力?大学生项目团队要更好地与学校的特色专业及学科特色紧密结合,通过创新创业,反哺学校特色专业与学科建设。
在第二届“互联网+”大赛中,西北农林大学的“侍酒师”项目,河北师范大学的“子衿教育”项目以及云南大学“律品”项目等,都是很好地将学校专业和学科特色与团队项目紧密结合的典范。
来源五:“互联网+”新技术项目
【出镜高校:江南大学
抓住“数字”时代的机遇】
对于年轻的创业者来说,这是一个最好的时代。
毕业于江南大学物联网学院电子信息工程专业的孙文博,数字媒体学院动画专业的庄继顺等人就抓住这个时代最有力量的工具开启创业之程。
2014年,虚拟现实(简称VR)技术还属于一个新兴领域,国内只有不足10家公司在做与其相关的项目。一直专注于研究各种新技术的孙文博发现了VR市场的空缺,并且当时做的一些项目也恰好和VR有些结合,这让孙文博对VR虚拟现实技术推广应用产生了的想法。
因摄影相识、相交的庄继顺得知这一想法后,毅然从公司离职,两人共同创立北京兰亭数字科技有限公司。
“为了能做出专业VR作品,我们制作团队每天工作时间在很长一段时间都达到了‘716’的工作强度(即每周工作7天,每天工作16个小时),用尽可能短的时间,将客户需要的作品做得专业和完美。”孙文博感慨,这或许就是为什么兰亭数字能够被定义为高端VR影像内容制作公司的原因。
在制作了多部VR电影之后,该团队继而将VR体验延伸到直播中,为客户带去全新的沉浸式体验。(第二届中国“互联网+”大学生创新创业大赛金奖)
点评:当前,基于“互联网+”的技术创新与应用创新层出不穷,出现了很多与VR(虚拟现实)、AI(人工智能)、物联网、大数据及云计算深入结合的双创项目。“互联网+”是人类在技术领域的巨大进步,将重新建构世界的连接方式,重新配置社会资源。
在这个过程中,不断涌现的新技术将大大激发大学生双创热情。第二届“互联网+”大赛中,浙江大学的“区块链”技术项目与北京大学的“ofo”共享单车项目,都是非常好的例证。
来源六:大手拉小手项目
【出镜高校:华南农业大学
果蔬生长不用喂“农药”】
“建立先防高科就是希望能推出高新材料替代农药用于果蔬生产,彻底改变传统的防虫抗病方法,轻松培养无毒绿色的放心果蔬,并带动产业升级。”刘永林与博士生导师蒋刚彪教授进行多次讨论后,决心与导师一同创新创业。
就读于华南农业大学材料与能源学院微生物学专业的刘永林发现,南方的气候导致果蔬病虫害现象非常严重,农民为了保证果蔬质量,只能采用极不便利的传统套袋护果与大量喷洒农药的方式。于是,刘永林在蒋刚彪支持下,将产品实验组中的四位学弟学妹召集起来,进行产品研发与调研。
当初代产品成形时,团队并没有急于一时地投入市场。为了脚踏实地把技术研发成熟,刘永林积极寻找有经验的农果蔬专业生产合作社进行产品试验,在一次次的失败中进步,直到成熟产品诞生。
先防高科已得到校内创业孵化基地、当地农果蔬专业生产合作社及农业科技推广中心的诸多支持,他们将继续书写属于他们的创业传奇。(第二届中国“互联网+”大学生创新创业大赛银奖)
点评:在“互联网+”时代,教师对知识的掌握不再具有绝对优势。教师作为教学主体,大学使命与组织目标的具体承担者,向既掌握高等教育基本教学规律,又在本专业领域具有较强专业应用能力的“双师型”教师转变,是保障高校人才培养质量的关键。
尤其在人才培养过程中,不能简单地否定导师的主导作用和学生主体作用,而更要强调教师和学生要成为学习的合作者。当前呈现出越来越多的师生联合创业的项目,教师于项目实施中进行教学指导,学生则在项目进行中使知识得以转化应用。如第二届“互联网+”大赛上,武汉工程大学的“秋叶PPT”项目,就是通过师生同创,成为优秀的双创项目。
来源七:第三方电子商务平台项目
【出镜高校:对外经济贸易大学
餐饮在线直通“六膳门”】
“踩了很多个坑”。哈楠笑谈创办“六膳门”这一年多时间的感受。
“比起白领市场,校园市场因为用户消费水平较低一直被放在次要位置。”于是,对外经济贸易大学的哈楠,率先以对外经贸大学为起点,建立6个外卖配送点,覆盖北京市朝阳区及海淀区8所高校。并在校园内配送环节,组建公司特有的物流众包团队。“有时一次可以配送40单至50单,每单的配送成本被压缩到1元至2元。”开学期间,校园市场平均每天的订单量则在1000单至2000单。
“其实,学生消费能力并不如预想得低,而且因为配送区域比较集中,可以实现批量的并单,节约配送成本,因而利润并不单薄。”哈楠觉得有必要将这一模式进行拓展延伸,继而,他又在白领市场开始布局。
与校园市场纯外卖的模式不同,白领市场的主要运营方式是“线下体验店+外卖”。
“互联网餐饮的真正门槛是生产力,一方面是互联网工具,利用它提高配送效率;另一方面是餐饮生产力,省掉中间环节,提高加工效率,实现标准化。”哈楠见地犀利。
因此,他在外卖以外,追求拓展供应链托管业务。即利用其供应链与中央厨房,向门店直接供应餐品,同样,门店只需完成加热就可直接售卖。(第二届中国“互联网+”大学生创新创业大赛银奖)
点评:电子商务作为现代服务业中的重要产业,有“朝阳产业和绿色产业”之称,在云服务及大数据等“互联网+”工具协助下,更是呈现出高速增长态势。
目前中国有诸多电子商务平台,可为大学生提供创新创业机会,如“淘宝与天猫”“京东商城”等。利用第三方电子商务平台创新创业,创业门槛相对较低,可以发挥大学生熟悉互联网的优势,帮助线下传统企业电商运营。基于第三方“电子商务平台”的创新创业,适合小微创业,成就更多“小而美”的企业,并能够较好实现“通过创业带动就业”。
来源八:政府公共服务采购与社会公益需求项目
【出镜高校:浙江大学
在空气里把手洗干净】
“每个人洗一次手,平均大概要用500毫升。然而,在洗手过程中,仅有5%的水是用于溶解手上的污渍,而95%的水都用于冲走污渍。”浙江大学能源工程学院本科生李启章认为,当水资源短缺及污染已然成为全球性问题,洗手的用水量比例就显得有些资源浪费。
“用水洗手多浪费啊,我们为什么不能用空气洗手?”基于专业的本能反应,同班同学陈璞阳不经意提出假设。
于是,二人一拍即合,决心做一项社会公益项目,为在能源大战中出一份力。
在查阅资料和咨询老师过程中,他们发现,要完成这一项目,得需要其他专业同学加入。比如做控制系统,得靠电气专业学生;做机械结构,要靠机械专业学生等。李启章就迅速联合相关专业学生,组成最强大脑。
经一年时间努力研究,一台简洁、实用的“空气洗手装置”成为该团队的心血结晶:当使用者站上洗手装置前约22厘米高的踏板上时,水龙头喷出雾状水滴便可冲洗手上污渍。
“跟平时用水洗手相比,手洗得同样干净,但能节约90%的用水。”考虑到市场需求,团队还将推出重力驱动系列:使用者只需站上洗手台下方一个台阶,即可压缩空气以供洗手,整个过程不产生任何能耗。(第二届中国“互联网+”大学生创新创业大赛金奖)
点评:商业创新在创造巨额财富的同时,也在不同程度上造成了人类“公共财富”的消退。因此,政府或非营利性机构等开始依靠社会创新,对财富和资源进行调配,以增进公共福利。
公益创业指采用创新方法解决社会问题并创造社会价值而非个人价值,而这正恰如其分地与当代大学生所追求的公益情怀,传递正能量的社会担当遥相呼应。大学生公益双创项目正呈现欣欣向荣之势。
随着政府的减政放权,越来越多的政府职能将通过面向社会采购服务的方式进行,这就蕴含了巨大的双创机遇。如陕西理工大学的“含氟水净化”等项目,就是在政府面向社会采购服务中抓到机遇,进行创新发展。
来源九:“一带一路”项目
【出镜高校:新疆大学
用“语音”翻越千山万水】
“我认为每个人都要有一个自己的梦想并坚信其能够实现,这样我们的‘中国梦’才能更早更好地实现。”吾提库尔·艾尔肯意识到个人梦与中国梦相结合的重要意义。
要说梦想的实现,吾提库尔-艾尔肯从6岁就开始一步一步踏上征程。
由于父亲在市文联担任编辑一职,“小时候,爸爸经常在家用电脑排版,也就跟着学习打字和简单操作。”10岁那年,吾提库尔·艾尔肯在父母的支持下创建了一个维吾尔少年网站,也奠定了他的创业路。
高考的时候,吾提库尔·艾尔肯毫不犹豫选择了新疆大学软件工程专业,在创业路上勇敢探索。
当“一带一路”成为我国与沿线国家的合作发展理念,吾提库尔·艾尔肯似乎找到了“个人梦”与“中国梦”的契合点。新疆作为古丝绸之路东西方文化交流中心,已形成独特地域和民族文化。“我们要用一种最简单的方式与智能手机交互,实现汉语和维吾尔语语音翻译,扩大新疆对外交流。”
从这一需求出发,该项目团队选择目前最先进技术,通过语音识别、语音合成、自然语言理解技术、机器翻译及大数据技术,创立了能实现语音输入、语音翻译和语音搜索等功能的“语音+”项目。(第二届中国“互联网+”大学生创新创业大赛银奖)
点评:全球经济一体化进程中,必将推动中国高等教育的国际化。而“一带一路”的发展计划,则更深度地发掘了区域内的市场潜力,创造了需求并促进投资和消费。
其中,越来越火的跨界电商就是一个很好的缩影。具有语音与区域优势的学校则可以充分把握机会,为大学生在该领域的双创开辟渠道,搭建国际化平台。
九大来源,九转功成。大学生积极投入双创,促进中国高等院校双创教育改革,为国家实施创新驱动发展战略,推进供给侧结构性改革,培育新动能做好人才支撑。
(本文点评专家皆为第二届中国“互联网+”大学生创新创业大赛总决赛现场评委)
文章来源:中国教育报
作者:李薇薇
寻找历年大赛项目以参考,请用电脑访问:http://cy.ncss.org.cn/search/projects
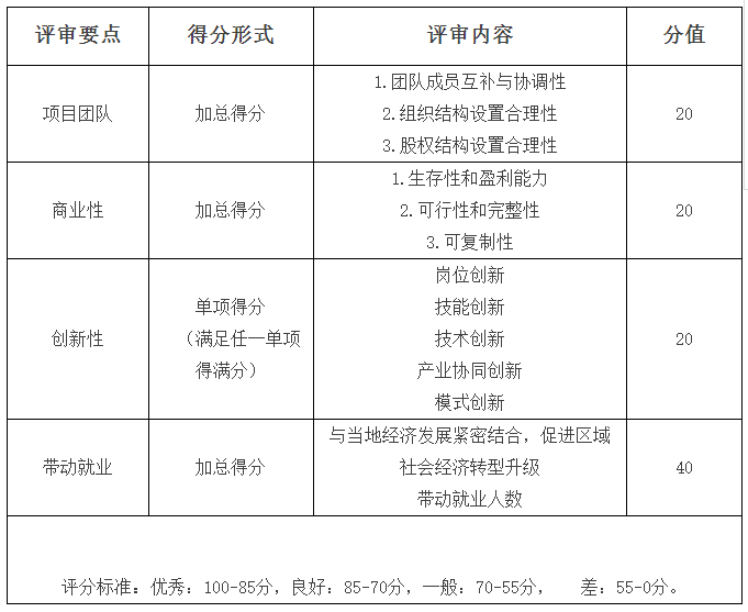
你们关心的评分标准来了(创意组)——“互联网+”大学生创新创业大赛指南(四)
“互联网+”已处在国家级战略高度,互联网界的大佬们都纷纷响应,共同推动着中国经济的转型升级。
高校“互联网+”创新创业大赛顺应这一趋势,由教育部、人社部等多个国家级部委共同主办。
能够在大赛中取得好的成绩,既是学习生涯中富有成就感的一件事情,也是人生生涯中难得的一段履历,还能够在“互联网+”的经济趋势下实现更好的就业创业,获得向更多人展示自己才智和项目的宝贵机会,甚至能够直接获得项目投资推进项目落地。
所谓知己知彼百战不殆,想要取得好的名次,就要了解大赛评委们从哪些方面来评价项目优劣,即评分标准。在接下来的微信推送中,我们将推出评分标准专题,希望能够帮助老师和同学们从评分标准逆推,获得对项目进行优化提升的想法,在各方面取得进一步突破。
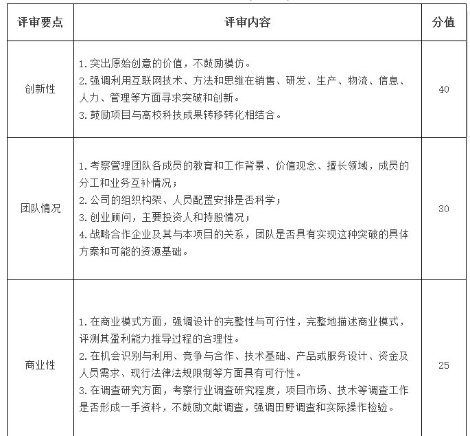
创意组
根据参赛项目所处的创业阶段、已获投资情况和项目特点,大赛分为创意组、初创组、成长组和就业型创业组。
创意组定义:参赛项目具有较好的创意和较为成型的产品原型或服务模式,在2017年5月31日前尚未完成工商登记注册。参赛申报人须为团队负责人,须为普通高等学校在校生(不含在职生)。
创意组项目评分标准评审要点


你们关心的评分标准来了(就业型创业组)——“互联网+”大学生创新创业大赛指南(五)
“互联网+”已处在国家级战略高度,互联网界的大佬们都纷纷响应,共同推动着中国经济的转型升级。
高校“互联网+”创新创业大赛顺应这一趋势,由教育部、人社部等多个国家级部委共同主办。
能够在大赛中取得好的成绩,既是学习生涯中富有成就感的一件事情,也是人生生涯中难得的一段履历,还能够在“互联网+”的经济趋势下实现更好的就业创业,获得向更多人展示自己才智和项目的宝贵机会,甚至能够直接获得项目投资推进项目落地。
所谓知己知彼百战不殆,想要取得好的名次,就要了解大赛评委们从哪些方面来评价项目优劣,即评分标准。在接下来的微信推送中,我们将推出评分标准专题,希望能够帮助老师和同学们从评分标准逆推,获得对项目进行优化提升的想法,在各方面取得进一步突破。
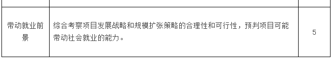
就业型创业组
根据参赛项目所处的创业阶段、已获投资情况和项目特点,大赛分为创意组、初创组、成长组和就业型创业组。
就业型创业组定义:参赛项目有效提升大学生就业数量与就业质量,主要面向高职高专院校的创新创业项目。若参赛项目在2017年5月31日前尚未完成工商登记注册,参赛申报人须为团队负责人,须为普通高等学校在校生(不含在职生)。
若参赛项目在2017年5月31日前已完成工商登记注册,参赛申报人须为企业法人代表,须为普通高等学校在校生(不含在职生),或毕业5年以内的毕业生(2012年之后毕业的学生,不含在职生)。企业法人在大赛通知发布之日后进行变更的不予认可。
注:已完成工商登记注册参赛项目的股权结构中,参赛成员合计不得少于1/3。对于高校科技成果转化的项目,允许将拥有科研成果的老师的股权合并计算,合并计算的股权不得少于50%(其中参赛成员合计不得少于15%)。
就业型创业组项目评分标准


你们关心的评分标准来了(初创组、成长组)——“互联网+”大学生创新创业大赛指南(六)
“互联网+”已处在国家级战略高度,互联网界的大佬们都纷纷响应,共同推动着中国经济的转型升级。
高校“互联网+”创新创业大赛顺应这一趋势,由教育部、人社部等多个国家级部委共同主办。
能够在大赛中取得好的成绩,既是学习生涯中富有成就感的一件事情,也是人生生涯中难得的一段履历,还能够在“互联网+”的经济趋势下实现更好的就业创业,获得向更多人展示自己才智和项目的宝贵机会,甚至能够直接获得项目投资推进项目落地。
所谓知己知彼百战不殆,想要取得好的名次,就要了解大赛评委们从哪些方面来评价项目优劣,即评分标准。在接下来的微信推送中,我们将推出评分标准专题,希望能够帮助老师和同学们从评分标准逆推,获得对项目进行优化提升的想法,在各方面取得进一步突破。
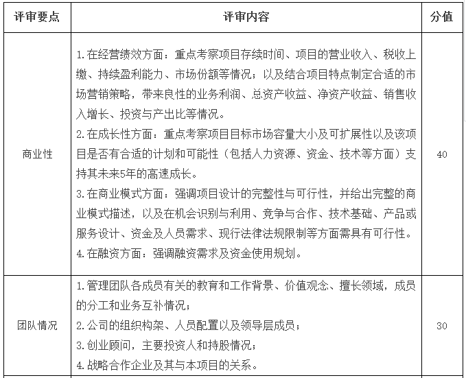
初创组
根据参赛项目所处的创业阶段、已获投资情况和项目特点,大赛分为创意组、初创组、成长组和就业型创业组。
初创组定义:参赛项目工商登记注册未满3年(2014年3月1日后注册),且获机构或个人股权投资不超过1轮次。参赛申报人须为初创企业法人代表,须为普通高等学校在校生(不含在职生),或毕业5年以内的毕业生(2012之后毕业的学生,不含在职生)。企业法人在大赛通知发布之日后进行变更的不予认可。
注:已完成工商登记注册参赛项目的股权结构中,参赛成员合计不得少于1/3。对于高校科技成果转化的项目,允许将拥有科研成果的老师的股权合并计算,合并计算的股权不得少于50%(其中参赛成员合计不得少于15%)。
成长组
成长组定义:参赛项目工商登记注册3年以上(2014年3月1日前注册);或工商登记注册未满3年(2014年3月1日后注册),且获机构或个人股权投资2轮次以上(含2轮次)。参赛申报人须为企业法人代表,须为普通高等学校在校生(不含在职生),或毕业5年以内的毕业生(2012年之后毕业的学生,不含在职生)。企业法人在大赛通知发布之日后进行变更的不予认可。
注:同上。
初创组、成长组项目评分标准
